2020年湖北省自考考试前置学历和课程免考办理通知来了,本次免考前置学历查验申请时间至9月25日,自考本科毕业证前置学历查验时间至11月6日,申请免考时间截止至9月30日,请抓住时间下面来看详情。

2020年9月我省自学考试前置学历查验及课程免考将继续在“湖北省高等教育自学考试综合业务管理平台”中进行,考生须通过“湖北省高等教育自学考试考生服务平台”(以下简称“考生服务平台”)登录进入办理。为确保该项工作顺利进行,现将有关事项安排告知如下:
一、办理前置学历查验和课程免考之前考生本人须确认的事项
(一)已通过“考生服务平台”进行在籍注册和信息确认。
(二)考生所持有的学历证书、非学历证书信息是办理课程免考的前提。考生务必提前登录“考生服务平台”确认是否已验证本人所持有的学历证书,是否准确填写非学历证书信息。如“考生服务平台”没有相关证书信息,请按照“考生服务平台”的提示添加并准确填报学历证书、非学历证书信息。
(三)凡申请办理自学考试本科层次专业毕业证的考生,必须在提交毕业证办理申请之前完成前置学历查验。
二、工作安排
(一)前置学历查验时间安排:
1.办理2020年9月课程免考前置学历查验网上申请截止时间为9月25日。
2.办理2020年12月自学考试本科毕业证书的前置学历查验网上申请截止时间为11月6日。
(二)课程免考时间安排:
1. 受疫情影响,本着服务考生的原则,为配合我省11月份自学考试毕业证申办工作,我省9月份自学考试免考申请和审核,具体时间安排如下:网上申请时间9月14日—9月30日;网上确认时间10月9日—10月20日;网上终审时间10月21日—11月6日。
2.为方便考生,减少人员聚集,课程免考现场确认环节仍然实行网上确认,考生须根据课程免考申请按要求在考生服务平台提交相关材料照片后由考籍所在地进行网上确认。网上确认分时段进行,具体时间由各确认单位根据工作安排确定。网上申请提交成功后考生务必在系统中及时查看网上确认时间等信息。
3.当次办理结束后,考生可在“考生服务平台”查询免考办理结果。

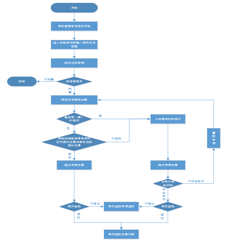
三、前置学历查验办理流程流程详见附件1。
四、课程免考办理流程
(一)登录系统考生登录考生服务平台(http://219.140.60.48:8096/portal-web/)进入网上办理系统。
(二)提交申请按照学历证书免考、非学历证书免考分别选择系统中对应的课程免考,准确填写信息并上传以下所需材料后提交:
1.使用学历证书办理免考的须上传:学历证书颁发单位出具的拟免考课程原考试成绩单(毕业生登记表或原毕业学校档案馆复印并加盖公章的成绩单)清晰的照片。
2.非学历证书免考的须上传:非学历证书原件清晰的照片;如非学历证书的身份信息与系统中注册姓名不一致的还须上传身份信息变更材料清晰的照片(身份证、户口本或公证机关出具的公证书)。考生网上提交的照片资料必须真实有效,图像清晰,因图片质量问题导致免考审核不通过的,考生自行负责。考生须对材料、信息的真实性负责,凡提交虚假材料获取免考成绩的,一经查实,按《国家教育考试违规处理办法》处理。
(三)网上确认各确认单位查询核验考生线上提交的材料,通过系统在线提交网上确认结果。非学历证书查询核验网址:
1.全国大学英语四级、六级(CET)成绩查询网址:http://cjcx.neea.edu.cn/
2.全国计算机等级证书(NCRE)和全国英语等级证书(PETS)查询网址:http://zscx.neea.edu.cn/
(四)网上终审及结果反馈省教育考试院自考办根据考生的课程免考申请、确认结果以及必要的材料对考生申请的课程免考进行审核。考生自行登录“考生服务平台”查询课程免考审核结果。
1.学历证书免考。学历证书免考审核通过的,课程免考结果直接归档进入成绩库;审核不通过的,省教育考试院自考办予以退回并说明退回原因。
2.非学历证书免考。非学历证书免考审核通过的,课程免考结果直接归档进入成绩库;审核不通过的,省教育考试院自考办予以退回并说明退回原因。
五、其他事项
(一)2020年我省高等教育自学考试课程免考工作根据《高等教育自学考试暂行条例》《关于高等教育自学考试免考课程的试行规定》([89]考委字011号)、《教育部关于推进高等教育学分认定和转换工作的意见》(教改[2016]3号)以及《湖北省高等教育自学考试课程免考实施办法》《湖北省教育考试院关于自学考试课程免考贯彻实质等效原则有关事项的通知》等文件精神办理。
具体如下:
1.我省自学考试课程免考按照学历层次相当、课程相同或相近、学分相当的原则,对符合条件的已取得国家承认学历所学课程和高等教育自学考试课程进行审核认定。
(1)已取得的学历层次不低于报考我省自学考试学历层次的,可免考已学过、课程名称和要求相当并取得合格成绩的公共基础课、同层次选考课。
(2)全日制普通高校的专科、本科的结业生、肄业生,报考我省自学考试专科层次专业,可免考已学过、课程名称和要求相当并取得合格成绩的公共基础课;有专科前置学历的全日制普通本科肄业生,报考我省自学考试本科层次专业,可免考已学过、课程名称和要求相当并取得合格成绩的公共基础课;全日制普通本科结业生报考我省自学考试本科层次专业,可免考已学过、课程名称和要求相当并取得合格成绩的公共基础课。“课程名称和要求相当”是指课程名称相同或相近、学分不低于自学考试对应课程。全日制普通高校毕业生在校学习该课程的学时必须达到或超过自学考试专业计划规定的要求(自学考试各课程每学分相当于18学时);自学考试毕业生按照课程代码和课程名称相同的原则或同层次选考课程为准执行。
2.取得全国大学英语四级、六级考试(CET)合格成绩,全国英语等级考试(PETS)笔试合格成绩,全国计算机等级考试(NCRE)证书的自学考试考生,免考自学考试相关课程。
(1)取得全国大学英语四级、六级考试(CET)合格成绩(425分及以上)的自学考试考生,可按报考专业层次免考自学考试英语(一)、英语(二)课程。
(2)取得全国英语等级考试(PETS)二级及以上笔试合格成绩(60分及以上)的自学考试考生,可按报考专业层次免考自学考试英语(一);取得全国英语等级考试(PETS)三级及以上笔试合格成绩(60分及以上)的自学考试考生,还可以按报考专业层次免考自学考试英语(二)课程。
(3)取得全国计算机等级考试(NCRE)一级及以上等级证书的自学考试考生,可按报考专业层次免考自学考试计算机应用基础、计算机应用基础(实践)课程;取得二级及以上等级证书的,还可以按报考专业层次免考自学考试管理系统中计算机应用、管理系统中计算机应用(实践)课程。
3.我省课改新专业免考课程的学分数不超过专业核心课最低学分要求(即免考课程学分比例不超过拟毕业专业最低总学分的50%)。如通过各种方式已办理的免考课程学分超过毕业专业最低总学分要求的50%,考生应补考本专业相应理论课程补足差额学分方可申请毕业。
(二)依据国家关于自学考试课程免考办理有关规定,省内各市(州、林区)教育考试机构、主考学校等确认单位,应对考生提交的相关证明材料(学历证书、原学历颁发学校档案馆盖章的成绩单)与所申请的免考课程进行查验核准。
(三)请考生合理安排时间,相关自学考试业务逾期当次不再办理,自动进入下一个办理周期。
(四)各确认单位应及时登录“湖北省自学考试综合业务管理系统”维护本单位网上确认时间,确保网上确认工作顺利开展。
附件1:前置学历查验流程图及说明
流程图说明:
考生服务平台中注册的个人身份信息与前置学历证书身份信息不一致的考生、国(境)外学历的考生须通过考生服务平台上传相关学历证书原件图片信息后,才能提交学历证书查验申请。具体要求如下:
身份信息变更(专科以上学历身份信息与现用身份信息不一致)考生需上传:学历证书、《中国高等教育学历认证报告》、身份证、户口本(标注本人身份的页面)、地市级以上公证机关出具的公证书(标注公证内容的页面);
国(境)外学历考生需上传:学历证书、身份证、《教育部留学服务中心学历认证报告》。
附件2:
来源:湖北省教育考试院